
Delegation After the Reset: What to Keep, What to Change
Executive Delegation After Burnout and Business Growth: What Founders and Executives Should Keep, Change, and Delegate

Introduction & The Case for Change
Rebuilding systems after burnout or rapid business growth is one of the hardest transitions a leader faces. It requires a shift from reactive firefighting to proactive strategy. Thoughtful delegation is the lever that buys focus, restores health, and improves operational efficiency.
Burnout often signals that complexity has outpaced your current infrastructure. Growth creates new demands on resources that a single leader cannot handle alone. This article lays out a practical framework to help you decide what to keep, what to delegate, and what to redesign using Business Process Management (BPM) principles.
Why Is Strategic Delegation Critical After the Executive Reset?
After an executive reset — whether from burnout or explosive growth — strategic delegation lets leaders concentrate on the work that actually moves the needle. Redistributing the right responsibilities reduces overload, preserves decision quality, and keeps core operations reliable. The result: clearer priorities, less stress, and more bandwidth for long-term strategy and innovation.
How Does Burnout and Business Growth Trigger the Need for Delegation?
Burnout shows up as chronic exhaustion, slipping focus, and falling productivity — signals that the current system is unsustainable. Growth creates new complexity and volume that a single leader cannot handle alone. When founders are stretched managing routine work instead of strategic priorities, delegation becomes essential to maintain pace and preserve leadership capacity.
What Are the Hidden Costs of Not Delegating for High-Achieving Leaders?
Holding everything in-house has real, often unseen costs: lower productivity, higher stress, reduced team morale, and greater turnover. Leaders who try to manage every detail lose time for strategy and innovation; the organization feels the impact in missed opportunities and slower decision cycles. Delegation isn’t just convenience — it’s risk management for the leadership team.
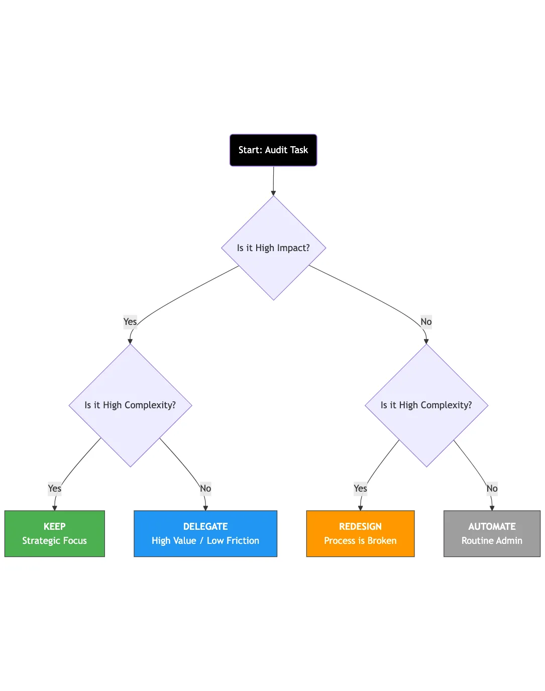
What Is the Keep or Change Delegation Framework for Founders and Executives?

A clear framework makes delegation actionable: audit where time goes, identify your unique contributions, then classify work to keep, hand off, or redesign. This process aligns tasks with strategic priorities and creates a repeatable way to shift responsibility without creating gaps.
How to Audit Current Systems and Tasks Effectively?
Start with a complete inventory of daily, weekly, and monthly responsibilities. Tag each item by business impact, frequency, and required skill level. That checklist surfaces low-value, high-effort tasks you can offload and highlights mission-critical activities that need tighter control. The audit becomes the baseline for delegation decisions.

How do you move from chaos to clarity? You must audit your business processes to identify waste and value.
Map the Workflow: Use flowcharts or diagrams to visualize your current workflows. Look for bottlenecks where information gets stuck.
Root Cause Analysis: If a specific task is constantly failing, use root cause analysis (like the "5 Whys") to understand if it is a people problem or a process problem.
Benchmarking: Compare your productivity and output against industry standards. Are your operating expenses too high relative to your revenue?
Apply Six Sigma Thinking: Reduce variance in how tasks are completed. Standard Operating Procedures (SOPs) are essential here; they document the "one right way" to ensure quality management and consistency.
Key Insight: Data analysis during this phase is critical. Don't just guess where time goes; use time-tracking software or project management tools to gather real data.
How to Identify Core Competencies and Strategic Priorities?
Core competencies are the few things only you — as leader — do better than anyone else: setting vision, making strategic trade-offs, stewarding key relationships. Map those strengths to your company’s near-term and long-term priorities so your calendar and team structure reinforce what matters most.
What Criteria Determine Delegatability?
Use practical criteria: task complexity, required context, frequency, risk, and the team’s skill set. Routine, repeatable work with clear rules is prime for delegation. High-risk or highly strategic items usually stay with leadership until trust and capability are proven.
How to Implement and Iterate Delegation for Continuous Improvement?
Delegation succeeds when expectations are explicit and feedback is constant. Define outcomes, hand over relevant context, set checkpoints, and collect feedback. Treat delegation as an iterative process: refine workflows, adjust responsibility, and level up the team through coaching and resources.
What Are the Non-Negotiable Tasks Founders and Executives Must Retain?
Some responsibilities should remain with leaders because they shape direction and culture. Recognize which of these are non-negotiable so you can protect them while delegating everything else that doesn’t require your unique judgment.
Why Should Vision, Culture, and Critical Relationships Remain Undelegated?
Vision and culture are the connective tissue of an organization — they require a leader’s voice and presence. Key stakeholder relationships, whether with investors, major clients, or strategic partners, also need direct stewardship. Handing those off risks misalignment; keeping them ensures coherence and trust across the business.
How Does Strategic Decision-Making and Innovation Define Your Unique Contribution?
Your highest value comes from making choices that shape the company’s trajectory: defining strategy, prioritizing investments, and seeding new initiatives. Preserving time for these activities ensures your leadership continues to produce leverage and forward motion.
How Can Luxury Executive Support Enhance Your Delegation Strategy?

High-caliber executive support moves beyond calendar management. It provides anticipatory service, filters decisions, and maintains standards that protect your attention. For leaders rebuilding capacity, premium support can accelerate delegation, improve consistency, and safeguard focus.
The Human Element – Executive Support & Culture
Once you have optimized the processes and automated the basics, you delegate the rest to your workforce.
The Role of the Executive Assistant (EA): A skilled EA is more than an admin; they are a Project Manager for your life. They handle scheduling, logistics, and gatekeeping, protecting your energy for high-value work.
Empowering the Team: Delegation requires trust and emotional intelligence. You must invest in training and development so your employees have the skills to take ownership.
Culture of Feedback: Build a community where feedback flows freely. High employee engagement leads to higher job satisfaction and lower turnover.
Mentorship: Use delegation as a tool for mentorship. Handing off a complex project is a chance to educate a junior leader and test their leadership potential.What Role Do Executive Assistants Play in Operational Relief and Time Reclamation?
Executive assistants reclaim time by owning logistics, prioritizing meetings, and managing communications. They reduce friction so leaders can spend uninterrupted stretches on strategic work. When properly empowered, EAs become force multipliers for executive effectiveness.
Which Concierge Services Provide Discreet and High-Standard Delegation Assistance?
Concierge and high-touch services handle both personal and business tasks with discretion and reliability — everything from travel and household logistics to vendor coordination and event support. These services free leaders from low-value chores while maintaining the standards expected at senior levels.
How to Build a Seamless, High-Standard Delegation System with Executive Support?
Integrate executive support into daily ops with clear role definitions, documented processes, and shared tools. Provide onboarding and ongoing training, set escalation rules, and hold regular alignment meetings. That structure creates a predictable, high-standard system that scales with your needs.
How do you know if your new delegation strategy is working? You must measure the impact on the bottom line.
Capacity Utilization: Are you getting the maximum productive output from your resources?
Operating Costs: Effective delegation should stabilize or reduce operating expenses by removing expensive executive time from low-value tasks.
Inventory Turnover Ratio: For goods-based businesses, faster decision-making often leads to better inventory flow.

Customer Metrics: Watch your Customer Satisfaction and Net Promoter Score. If operational efficiency improves, the customer experience should improve alongside it.
Section 6: Strategic Focus – What Leaders Retain
Where/Why: Added governance, brand awareness, stakeholder management, and innovation.
While you delegate the execution, you must retain the governance.
Vision & Innovation: You are responsible for the future. This includes R&D, new product development, and market expansion.
Stakeholder Management: Relationships with investors, the board, and key partners require your personal credibility.
Brand Awareness: You are the face of the company. Your specific voice in social media and public facing content drives brand value.
Regulatory Compliance: Ultimate responsibility for legal and compliance risks remains at the top.
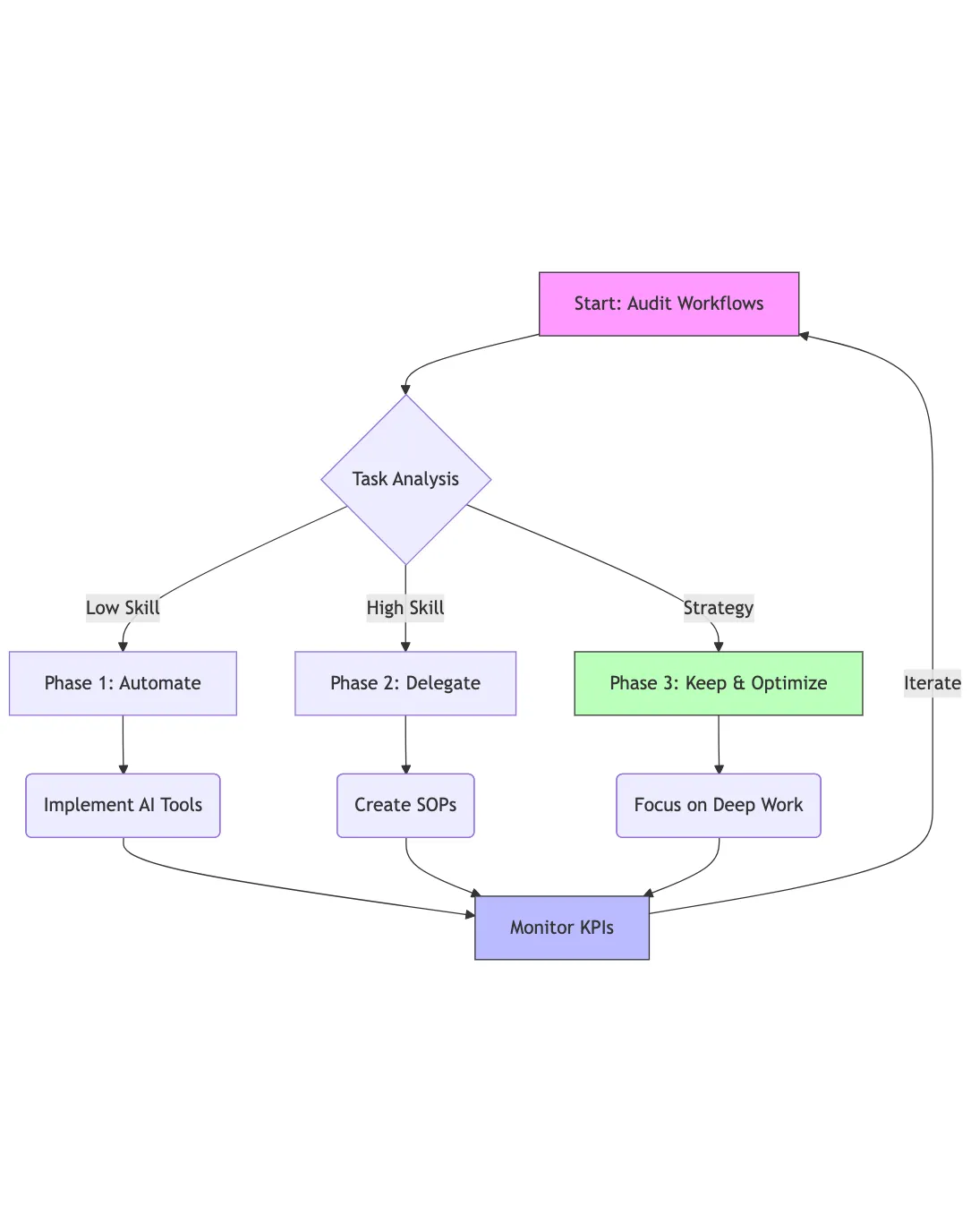
How to Rebuild Systems for Sustainable Operational Efficiency and Growth?
Rebuilding systems requires deliberate, prioritized work: streamline repeatable processes, remove bottlenecks, and design for ongoing improvement. The goal is sustainable capacity that supports growth without reverting to reactive firefighting.
What Advanced Workflow Optimization Techniques Boost Executive Productivity?
Techniques like process mapping, automation, and role-based routing remove repetitive load and reduce errors. Implementing the right project and task management tools centralizes work and improves visibility, allowing leaders to focus on decisions rather than chasing status updates.
Technology, AI, and Automation
Before delegating to a human, ask: Can a machine do this? Modern workflow optimization relies heavily on technology.
Automate the Mundane: Use workflow automation tools to handle data entry, invoicing, and accounts payable. This reduces human error and frees up capacity utilization.
Leverage Artificial Intelligence: Generative Artificial Intelligence can now assist with content creation, drafting communications, and even preliminary market research.
Internet of Things (IoT) & Manufacturing: For product-based businesses, IoT sensors can automate inventory tracking and maintenance schedules, feeding real-time data into your supply chain management systems.
Software Stack: Ensure your software development and IT teams are aligned. Your CRM, ERP, and project management workflow tools must talk to each other to ensure data accessibility.
How to Establish Continuous Improvement and Feedback Loops in Delegation?
Make feedback part of the delegation rhythm: debrief outcomes, capture lessons, and iterate processes. Encourage open feedback from the team, measure outcomes, and make incremental changes. Continuous improvement turns delegation from a one-time fix into an evolving capability.
What Are Practical Delegation Checklists and Examples for Founders and Executives?
Concrete checklists remove ambiguity. Use simple categories to decide what to keep, hand off, or redesign — and include examples so teammates understand expectations and boundaries.
Which Tasks Should You Delegate, Keep, or Change?
A practical checklist looks like this:
Tasks to Delegate: Repetitive administrative work, routine data updates, calendar logistics.
Tasks to Keep: Vision-setting, final strategic decisions, stewarding critical relationships.
Tasks to Change: Processes that need redesign, recurring work that should be automated, or tasks reassigned as the team’s skills evolve.
What Are Real-World Examples of Successful Delegation After the Reset?
Real examples make the framework tangible: a startup founder who handed daily operations to an EA and a COO regained time for product vision, which sped development and deepened partnerships. That reallocation improved both leader bandwidth and company growth metrics.
Task CategoryDescriptionExampleTasks to DelegateRoutine administrative tasksScheduling meetings, managing emailsTasks to KeepCore leadership responsibilitiesVision-setting, strategic planningTasks to ChangeTasks needing reevaluationAdjusting marketing strategies based on feedback
Use this kind of categorization to make delegation decisions transparent and repeatable. When everyone knows the rules, handoffs are faster and outcomes more reliable.
Frequently Asked Questions
What are the signs that a leader needs to start delegating tasks?
Common signs include feeling consistently overwhelmed, missing deadlines, losing focus on strategic priorities, and spending too much time on routine work. Rising stress, slipping team morale, or stalled innovation are also red flags. When daily operations crowd out leadership thinking, it’s time to delegate.
How can leaders ensure that delegated tasks are completed effectively?
Set clear outcomes and deadlines, provide necessary context and resources, and agree on checkpoints. Use measurable goals and regular check-ins to stay informed without micromanaging. Invest in training and give feedback so people can own tasks confidently.
What are some common mistakes leaders make when delegating tasks?
Common errors include vague instructions, poor task-to-person matching, micromanagement, and failing to follow up. Another mistake is delegating without handing over the context or decision boundaries — which creates confusion and rework.
How can luxury executive support be integrated into a delegation strategy?
Define roles clearly, align on priorities, and give executive support access to the right tools and authority. Regular alignment sessions and feedback loops ensure the support keeps pace with your priorities and maintains discreet, high-quality service.
What role does team culture play in successful delegation?
Culture is the foundation: trust, open communication, and psychological safety make delegation work. When people feel supported and accountable, they take ownership. Celebrate wins, encourage learning, and make delegation part of how the team operates.
How can leaders measure the success of their delegation efforts?
Track metrics like task completion rates, quality of deliverables, time reclaimed by leaders, and team satisfaction. Combine quantitative measures with qualitative feedback and periodic reviews to refine who does what and how well it’s working.
About the Author: Almost Anything Inc.
Almost Anything Inc. is an elite personal assistant, project management, and luxury lifestyle management firm dedicated to helping high-performance leaders reclaim their most valuable asset: time.
Founded on the belief that executives should focus on vision rather than logistics, Almost Anything Inc. bridges the gap between operational chaos and seamless efficiency. We do not just complete tasks; we anticipate needs, optimize workflows, and provide the high-touch, discreet support required by CEOs, entrepreneurs, and busy families.
From managing complex travel itineraries and household operations to overseeing special projects and vendor coordination, our team acts as a "force multiplier" for your productivity. We specialize in the "Delegation Framework"—taking the pressure off so you can focus on what truly matters.
Ready to reset your operations? Discover how our anticipatory support can transform your business and life at www.almostanythinginc.com
Tiara Parker-Ragland is the Founder and Principal of Almost Anything Inc., a premier luxury lifestyle management and executive support firm. With over 18 years of experience in the high-pressure worlds of Film, Production, and Acting, Tiara brings a unique "producer’s mindset" to operational strategy.
Having managed the complexities of production sets—where time is money and logistics must be flawless—Tiara understands that successful leaders need more than just an assistant; they need a Director of Operations for their lives. She founded Almost Anything Inc. to bring that same level of production value, discretion, and seamless execution to the private lives and businesses of high-performing executives.
Whether coordinating complex travel, managing household staff, or streamlining business workflows, Tiara and her team ensure that the "show goes on" without the leader ever seeing the chaos behind the curtain.
Conclusion
Strategic delegation is how founders and executives reclaim focus and build resilient operations after burnout or rapid growth. By distinguishing what only you should do from what others can own — and by using premium executive support where it adds value — you protect leadership capacity and accelerate progress. Use the frameworks and checklists here to start reshaping work today; the payoff is clearer priorities, steadier teams, and more sustained growth.


